為什么要使用邏輯分析儀
一、簡介
電子產品開發過程中我們最常用的是示波器,但隨著微處理器的出現,電子工程師們越來越發現傳統的雙通道或四通道示波器不能滿足微處理器電路在設計開發工程中的需要。于是具有多通道輸入的邏輯分析儀就應運而生,邏輯分析儀不但解決了示波器輸入通道不足的問題,還提供了更加強大的觸發功能和分析功能,對于數字電路開發系統來說,邏輯分析儀無疑是一個很好的測試分析工具。
二、邏輯分析儀與示波器的區別
示波器是電子工程師使用最多的儀器,示波器主要用來觀察信號的模擬特性,如邊沿時間、電壓幅度、是否有寄生干擾等。而邏輯分析儀主要測量數字電路,因為數字電路固有的特性,邏輯分析儀對電壓的具體值和被測信號的一些模擬特性都不進行測量,而是專門針對信號的電平進行測量。如圖1.1所示測量的信號為數字信號的下降沿。

圖1.1 示波器測量下降沿結果
通過示波器可以測量電平下降沿的下降時間、電平幅度、下降過程及寄生紋波等特性。當使用邏輯分析儀對下降沿進行測量時,其結果如圖1.2所示。

圖1.2 邏輯分析儀測量下降沿結果
邏輯分析儀的測量原理是采用一定的頻率,對輸入信號與設定的門限電壓進行比較,當輸入電平大于門檻電壓時為邏輯1,當輸入電平低于門檻電壓時為邏輯0。圖1.3為示波器與邏輯分析儀的測量結果比較。

圖1.3 示波器與邏輯分析儀數據比較
雖然示波器同樣可以觀測數字信號,但一般的示波器都僅有2個通道或4個通道,對于觀測5個以上的信號就無能為力了,尤其在微處理器開發過程中通常需要觀測數據總線等信號。邏輯分析儀一般都有16個通道以上,甚至多的可以達到300個通道以上。與示波器相比邏輯分析儀具有以下優點:
| ● 同時監測多路輸入 | ● 完善的觸發功能 |
| ● 強大的分析功能 |
邏輯分析儀在中可以分為4個層次:
1、觀察波形
觀察測量波形中是否存在毛刺、干擾,頻率是否正確等。
2、時序測量
對被測量信號進行時序分析,排除操作沖突、時序協調等問題。
3、輔助分析
使用邏輯分析儀完善的分析功能對總線信號或高級協議進行分析,加快開發進度。
4、排除錯誤
使用邏輯分析儀強大的觸發功能來進行錯誤捕獲,排除隱藏在系統的錯誤,增加產品的可靠性。
三、邏輯分析儀的應用實例
1、多輸入測量
一般的示波器只有兩路通道輸入,對于需要多個通道輸入的測量(如常用的SPI、SSI、Microwire等)就顯得無能為力了,但邏輯分析儀一般都有16個通道以上的輸入,可以輕松應付多通道輸入的測量。SPI通訊通常由CS,SCK,SI,SO四個信號組成,SPI接口的芯片應用廣泛,有E2PROM,I/O擴展,復位芯片,USB接口等,在日常電子產品設計中使用非常廣泛。圖1.4為使用邏輯分析儀對SPI總線進行測量的結果。

從圖1.4 SPI測量結果
從圖1.4中可以十分明了的觀測SPI通訊中收發數據與時鐘及片選的關系。不但在測量中可以使用邏輯分析儀對多個輸入信號進行測量,平時可以用來當做多輸入邏輯示波器使用,對輸入的電平隨時觀察。
2、總線時序測量
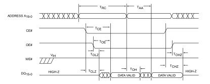
對于一個微處理器系統的開發,很多時候難免需要外擴一些器件(如RAM,Flash,USB接口芯片等)以增加功能。在開發中經常都遇到這樣一個問題,為了獲取更高的性能讓微處理器跑在比較高的時鐘上,但當微處理器時鐘上去以后常常會出現一些莫名其妙的問題,其中很大的一部分問題都是出在數據總線的建立和保持時間是否滿足器件的時序要求。以下以PHILIPS LPC22XX系列操作總線來說明邏輯分析儀在總線時序測量上的使用。當使用LPC22xx外擴SST39VF160-90的flash芯片時,如何才能使微處理器獲得最好的性能。圖 1.5為SST39VF160-90芯片的讀時序要求,其動態特性參數表1所示。

圖1.5 SST39VF160讀時序
表1.1 SST39VF160動態特性

從表1.1中可以得出TRC、TCE、TAA、TCHZ(TOHZ)對正常讀取數據起著關鍵作用。當TRC、TCE、TAA不能滿足時序要求時,讀取的數據就會出錯。當TCHZ(TOHZ)操作不滿足時序要求時,就會引起總線的沖突,不但會造成數據出錯,同時也會給硬件帶來損害。因為在ARM架構中OE和CE是一起輸出,所以TOE就可以忽略了。圖 1.6所示為LPC22xx讀取外部Flash的實際時序。可以十分容易的測量出微控制器操作flash的時序是否符合要求。其中TRC讀取周期為 130ns,滿足flash器件的最小要求為 90ns。TCHZ(TOHZ)為40ns也滿足了flash的要求。這樣就保證了程序的可靠運行了,同時也知道微控制器讀取flash的速度還可以配置得更快一些,從而可以加快系統的運行速度。

圖1.6 PHILIPS ARM7讀取外部Flash時序
當使用總線方式外擴功能芯片時,時序的配合的問題就顯得更加突出,使用邏輯分析儀對總線時序進行分析就顯得更加重要了,同時也是系統正常運行的有力保證。
3、觸發功能
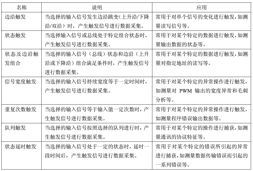
功能完善的觸發設置是邏輯分析儀的一大特色,與示波器只能觸發電平和邊沿的觸發相比,邏輯分析儀設置的觸發方式可以說是五花八門、多種多樣。一個完善的邏輯分析儀應具備以下的觸發設置,如表 1.2所示。
表1.2 邏輯分析儀常用觸發方式
利用上述的觸發方式,可以很輕松的把隱藏在大量的信息中的bug查找出來。以上的觸發方式是常為使用的邏輯分析儀觸發方式,對于一些難以用上述觸發方式來描述的觸發功能,在高檔的邏輯分析儀中還提供如可視觸發、語言描述等觸發控制方式。
4、分析功能
示波器的分析功能只是針對輸入通道進行頻率、占空比、峰峰值等單一的通道進行測量。而邏輯分析儀則可以針對一個或多個輸入通道進行時序和狀態的分析。對于單片機UART發出的數據,使用示波器和邏輯分析儀都可以對其進行測量,如圖 1.7為示波器測量的結果,可以觀測到UART的高低電平時間,但數據是什么就無從而知了。

圖 1.7 示波器測量UART結果
對一個信號使用邏輯分析儀進行測量比較,如圖1.8所示。邏輯分析儀除了可以測量出UART的高低電平時間外,還可以通過插件的形式對數據進行分析。只要輸入UART的參數,邏輯分析儀即可對UART傳輸數據進行分析,并把結果顯示出來,讓開發工程師可以更加直觀的知道傳輸的數據。

圖1.8 邏輯分析儀測量UART結果
UART測量只是在應用邏輯分析儀中一個很小的例子,功能強大的邏輯分析儀除了能夠針對總線電平傳輸(如UART、I2C、SPI、SSI、Microwire、1-wire等)進行串并轉換分析外,更應具有協議分析和輔助開發的功能。高級的邏輯分析儀除了能對總線電平傳輸進行分析外,還可以對一些高級的協議進行分析,如SD/MMC卡SPI模式協議分析、CF卡TrueIDE模式協議分析、MODBus協議分析等。在開發的工程中可以更加直觀的對協議進行觀測。如圖1.9為SD卡傳輸的協議分析。

圖1.9 SD卡協議分析
圖1.9中CS、SCK、MOSI、MISO為原通訊數據,DataIn、DataOut為進行SPI總線分析的結果,InCmd、OutCmd為進行協議分析的結果。
5、查錯功能
利用邏輯分析儀強大的觸發功能來進行錯誤捕獲。例如,以80C51單片機為例子,當程序跑到非用戶程序區時,單片機使用PSEN對外部程序進行取指,使用邏輯分析儀可以設置觸發條件,當使用PSEN對外部程序進行取指時進行記錄,把出錯情況前后的狀態記錄下來進行分析,查找出錯原因。如80C51的取指范圍正確為0x0000~0x3fff,則當對0x3fff以上地址進行取指時為程序跑飛。利用邏輯分析儀高級觸發功能,設置的條件為地址總線>0x3fff和PSEN下降沿。當單片機對0x3fff以上地址取指時,邏輯分析儀就開始記錄出錯狀態了。
版權聲明:本資料屬于北京海洋興業科技股份有限公司所有,如需轉載,請注明出處!



